树谷-科研领域树人助学基地

*洪水影响评价新导则全流程与报告编制及HEC-RAS水动力模型实际工程应用培训课程

*洪水影响评价新导则全流程与报告编制及HEC-RAS水动力模型实际工程应用培训课程

 
时间 共计48课时
方式 录播
价格
3800.00
3800.0
产品介绍
课程目录

课程网站介绍_01.jpg课程网站介绍_02.jpg课程网站介绍_03.jpg课程网站介绍_04.jpg课程网站介绍_05.jpg课程网站介绍_06.jpg课程网站介绍_07.jpg

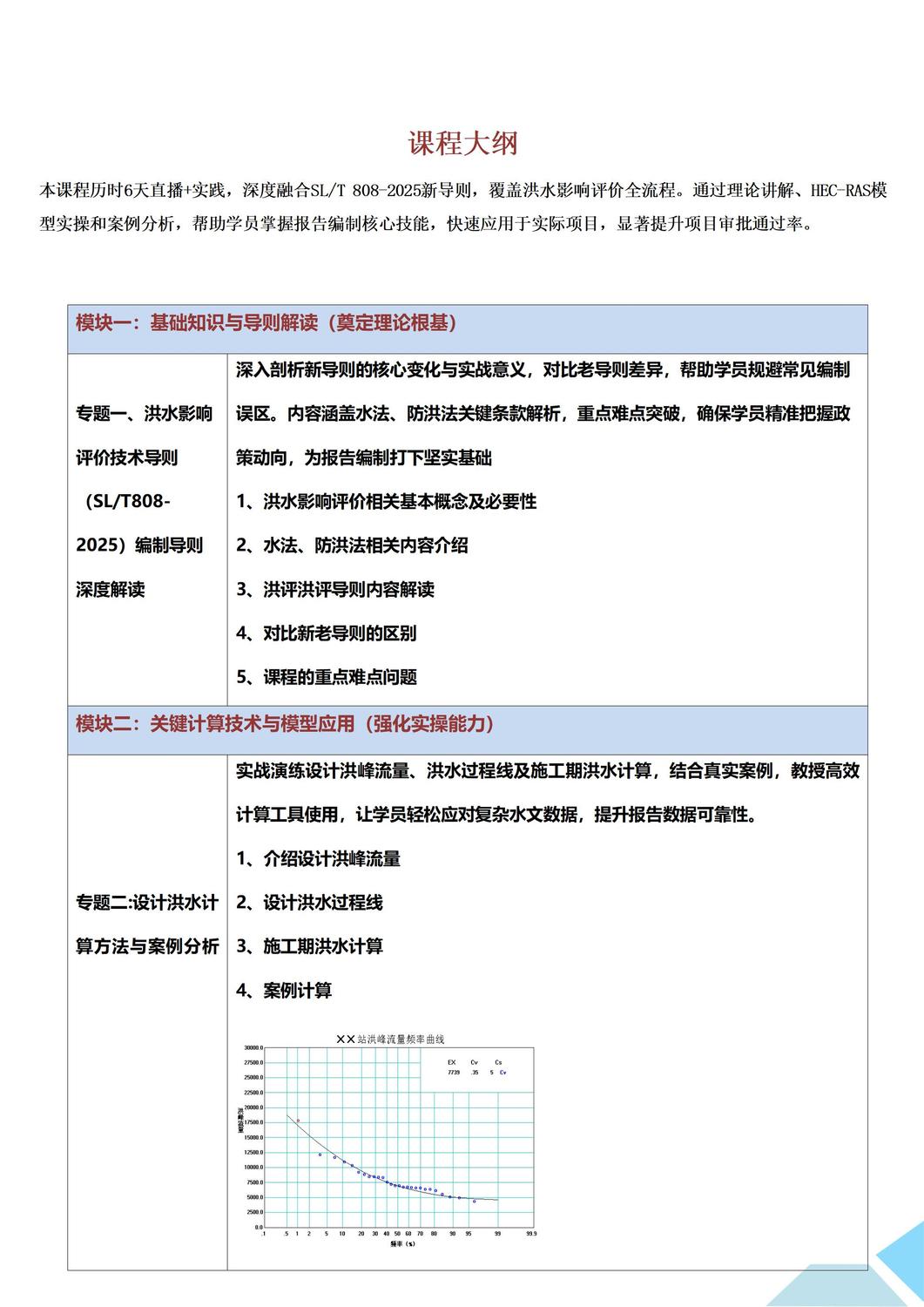
2025新导则下-洪水影响评价新导则全流程与报告编制及HEC-RAS水动力模型实际工程应用与案例分析培训班(1)_01(1).jpg2025新导则下-洪水影响评价新导则全流程与报告编制及HEC-RAS水动力模型实际工程应用与案例分析培训班(1)_02.jpg

2025新导则下-洪水影响评价新导则全流程与报告编制及HEC-RAS水动力模型实际工程应用与案例分析培训班(1)_05.jpg

2025新导则下-洪水影响评价新导则全流程与报告编制及HEC-RAS水动力模型实际工程应用与案例分析培训班(1)_04.jpg2025新导则下-洪水影响评价新导则全流程与报告编制及HEC-RAS水动力模型实际工程应用与案例分析培训班(1)_05.jpg

    购买后查看全部内容

    Email:shugukeji@yeah.net

    微信客服一
    微信客服二
    “树谷学院”公众号